Welcome to

Lancashire Online Knowledge

Image Credit Header image: Artwork by Professor Lubaina Himid, CBE. Photo: @Denise Swanson


Optimisation of oral anticoagulation for stroke prevention: a scoping review of factors influencing implementation

Weldon, Jo Catherine orcid iconORCID: 0000-0003-0729-8121, Bray, Emma orcid iconORCID: 0000-0001-9882-3539, Gibson, Josephine orcid iconORCID: 0000-0002-3051-1237, Bangee, Munirah orcid iconORCID: 0000-0001-8548-6692, Chesworth, Brigit, Doherty, Alison orcid iconORCID: 0000-0003-3593-8069, Hirst, Yasemin orcid iconORCID: 0000-0002-0167-9428, Lane, Deirdre, Harris, Catherine orcid iconORCID: 0000-0001-7763-830X et al (2025) Optimisation of oral anticoagulation for stroke prevention: a scoping review of factors influencing implementation. BMJ Open, 15 (12). e097847.

[thumbnail of VOR]
Preview
PDF (VOR) - Published Version
Available under License Creative Commons Attribution.

1MB
[thumbnail of Appendices]
Preview
PDF (Appendices) - Supplemental Material
Available under License Creative Commons Attribution.

917kB
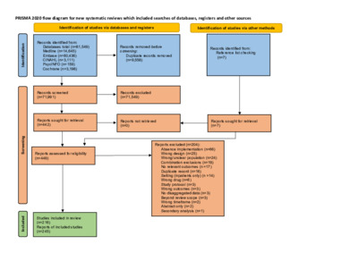
[thumbnail of Figure 1]
Preview
PDF (Figure 1) - Supplemental Material
Available under License Creative Commons Attribution.

1MB
[thumbnail of Figure 2]
Preview
PDF (Figure 2) - Supplemental Material
Available under License Creative Commons Attribution.

160kB
[thumbnail of Figure 3]
Preview
PDF (Figure 3) - Supplemental Material
Available under License Creative Commons Attribution.

267kB

Official URL: https://doi.org/10.1136/bmjopen-2024-097847

Abstract

Background: For people whose stroke risk would be reduced by taking a long-term oral anticoagulant (OAC), it is important to implement effective strategies to support medication initiation, adherence and persistence. To do this, better understanding of the factors associated with implementation of interventions to optimise OAC management is needed.

Objectives: This scoping review aimed to summarise the evidence-base characteristics associated with implementing interventions designed to optimise long-term OAC adherence.

Eligibility Criteria: Primary research (published post-2000) evaluating any intervention designed to optimise implementation of long-term OAC for stroke prevention by way of change in OAC services, staff or patient behaviour.

Sources of Evidence: Five databases (MEDLINE, Embase, CINAHL, PsycInfo, Cochrane Library) were searched from 1 January 2000 to 4 August 2023 using a combination of terms relating to population, intervention, and study design.

Charting Methods: Titles/abstracts were screened by at least one reviewer. Data from each full text was abstracted, (with 20% double-checked for accuracy) and its implementation content reviewed, guided by the Expert Recommendations for Implementing Change (ERIC) strategies.

Results: 216 studies were included, with varying descriptive reporting of implementation strategies, and only 61 (28%) self-identifying as an implementation study. The median number of implementation strategies used was three, with recently published studies (2015 onwards), those including patients receiving either direct OACs (DOACs) or vitamin-K antagonists (VKAs), and those including multiple intervention targets (service, staff or patients) associated with using more implementation strategies. ‘Train and educate stakeholders’ strategies were the most commonly used, and ‘Adapt and tailor to the context’ strategies were the least used by included studies. Conversely, self-defined implementation studies were less likely to use ‘Train and educate stakeholders’ strategies, although they were positively associated with use of ‘Adapt and tailor to the context’. ‘Use evaluative & iterative’ strategies were used more frequently in studies where patients used either VKAs or DOACs, or were published more recently.

Conclusions: Studies need to self-define as implementation studies, improve implementation strategy reporting, and be transparently registered, alongside conducting process evaluations or more richly describing implementation processes. Future research could explore why some implementation strategies are used more than others and whether aligning strategy clusters with intervention targets results in clinically significant differences in patient care.


Repository Staff Only: item control page